富营养化改变潟湖微生物结构和固氮作用:尼罗河三角洲Manzala和Burullus潟湖的沉积性差异示
研究背景
河口与沿海潟湖作为关键的生态过渡带,提供着至关重要的生态系统服务。高强度的人类活动及由此引发的富营养化,对潟湖造成不同程度的破坏与污染,使得沉积物微生物群落的结构与功能成为评估人为影响及生态系统健康状况的核心指标。然而,人类活动引发的富营养化对沿海潟湖微生物结构及其介导的碳氮固定作用的影响,目前尚未得到充分研究。
研究成果
本研究通过宏基因组测序技术,调查微生物群落的多样性与组成及其碳固定和固氮功能,并引入沉积物的物理化学指标,以阐明人类活动对埃及Manzala和Burullus潟湖沉积物的影响。该成果以Anthropogenic-derived nutrition increased microbial structure and nitrogen fixation: implication from different of Manzala and Burullus Lagoons in Nile Delta为题发表在国际知名期刊Ocean & Coastal Management。
研究结果显示,人类活动产生并排放了大量废水和固体废物,导致潟湖普遍富营养化。其中,Manzala潟湖的TN、TOC是Burullus潟湖的近2倍和1.2倍; Cd、Pb、Cr、As的含量也明显高于Burullus潟湖(图2)。
图2 Manzala和Burullus潟湖沉积物中生物化学指标的含量
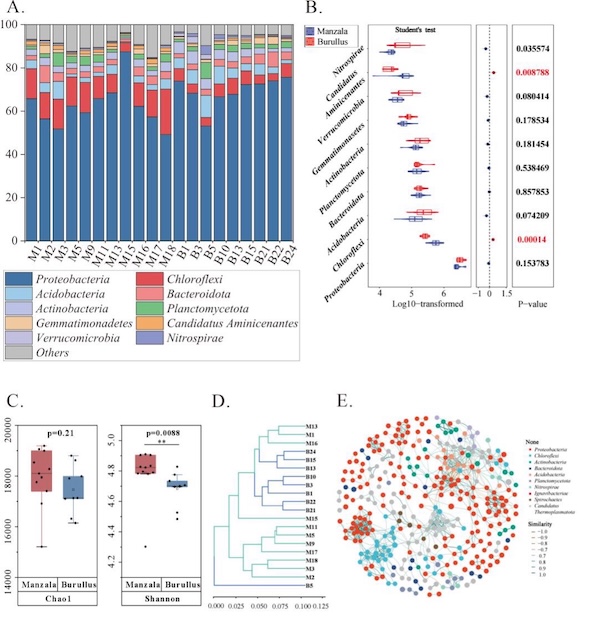
富营养化和重金属污染导致两个潟湖的变形菌门和绿弯菌门存在显著差异(p < 0.05)(图3),特别是作为厌氧菌的绿弯菌门,在Manzala潟湖中的占比是Burullus潟湖的2.4倍。进而,我们发现,相较于含量差异不大的固碳基因,固氮基因在Manzala潟湖中的含量是Burullus潟湖的1.4倍。而这种差异主要归因于两个潟湖中占优势的“执行者”—— Chloroflexi的差异。(图4)。
图3 潟湖沉积物中的微生物群落特征分析。 (A) 各样本门水平前10位细菌组成;(B) 门水平前10位细菌的差异分析;(C) 微生物群落的Chao1指数与Shannon指数;(D) 两个泻湖微生物群落的层次聚类分析;(E) 所有样本门水平前10位细菌的网络可视化
图4 泻湖沉积物中碳固定与氮固定基因丰度及其前10门水平宿主分布。(A) 碳固定基因丰度。(B) 氮固定基因丰度。(C) Manzala泻湖(a)与Burullus泻湖(b)碳固定基因前10位门水平宿主。(D) Manzala泻湖(a)与Burullus泻湖(b)氮固定基因前10位门水平宿主
结合RDA和相关性分析结果,我们发现,Manzala潟湖的高TOC使得绿弯菌门更具生长优势,进而促进了更高丰度的氮固定基因(图5)。
图5 生物环境特性对微生物群落的影响。Manzala泻湖微(A)和Burullus泻湖(B)生物群落分布与环境因素的冗余判别分析(RDA)双变量图
创新点
本研究对比探讨了人类活动对沿海潟湖沉积物中微生物群落结构及其介导的碳/氮固定作用的影响。
研究团队及资助
华东师范大学河口海岸全国重点实验室硕士生陈欣洁、李茂田研究员和郭行磐副研究员分别为论文的第一作者和通讯作者,其他共同作者还包括华东师范大学宋艳博士生等。本研究得到国家自然科学基金(项目编号:42261144741)和上海河口与海岸研究国际联合实验室(项目编号:21230750600)的支持。
文献信息
Xinjie Chen, Xingpan Guo, Maotian Li, Said A. Shetaia, Jiayi Li, Yan Song, Alaa Salem, Huikun Yao, Yü Lu, Zhangbao Cheng. Anthropogenic-derived nutrition increased microbial structure and nitrogen fixation: implication from different of Manzala and Burullus Lagoons in Nile Delta. Ocean & Coastal Management, 2026,271, 107957. https://doi.org/10.1016/j.ocecoaman.2025.107957.
-
Ocean & Coastal Management ,
2026 ,
271
: 107957
